
NOVOSENSE車載対応品 可


品質
ISO9001
ISO/IATF16949
その他
会社概要
NOVOSENSE
NOVOSENSE社は、中国国内の高性能・高信頼性のアナログ・ミックスドシグナルチップの設計会社です。2013年の設立以来、さまざまな応用シーンを想定した製品開発に注力し、センサー号調整用ASICチップを皮切りに、統合センサーチップ、アイソレーション&インターフェースチップ、ドライバー&サンプリングチップ等を製造。ミックスドシグナル処理、高電圧デジタル絶縁、統合センサー設計の分野で独立した知的財産権と豊富な技術蓄積を持ち、新エネルギー車や産業オートメーションなどのアプリケーションのキーチップとして量産化に成功しました。さまざまな応用シーンに対応した製品開発を強化し続けており、その製品は、情報通信、産業制御、カーエレクトロニクス、家電をカバー。中国国内の有名ブランド顧客に広く使用されています。未来を「感知」し「駆動」し、すべてがつながる「コア」な世界を構築することを使命とし、信号感知技術、システム相互接続技術、電力駆動技術の確固たる基盤をもとに、言号感知チップ、絶縁・インターフェースチップ、駆動・サンプリングチップの業界リーダーとなり、中国における自動車グレードチップのリーディングサプライヤーになることを目指しています。
製品ラインアップ

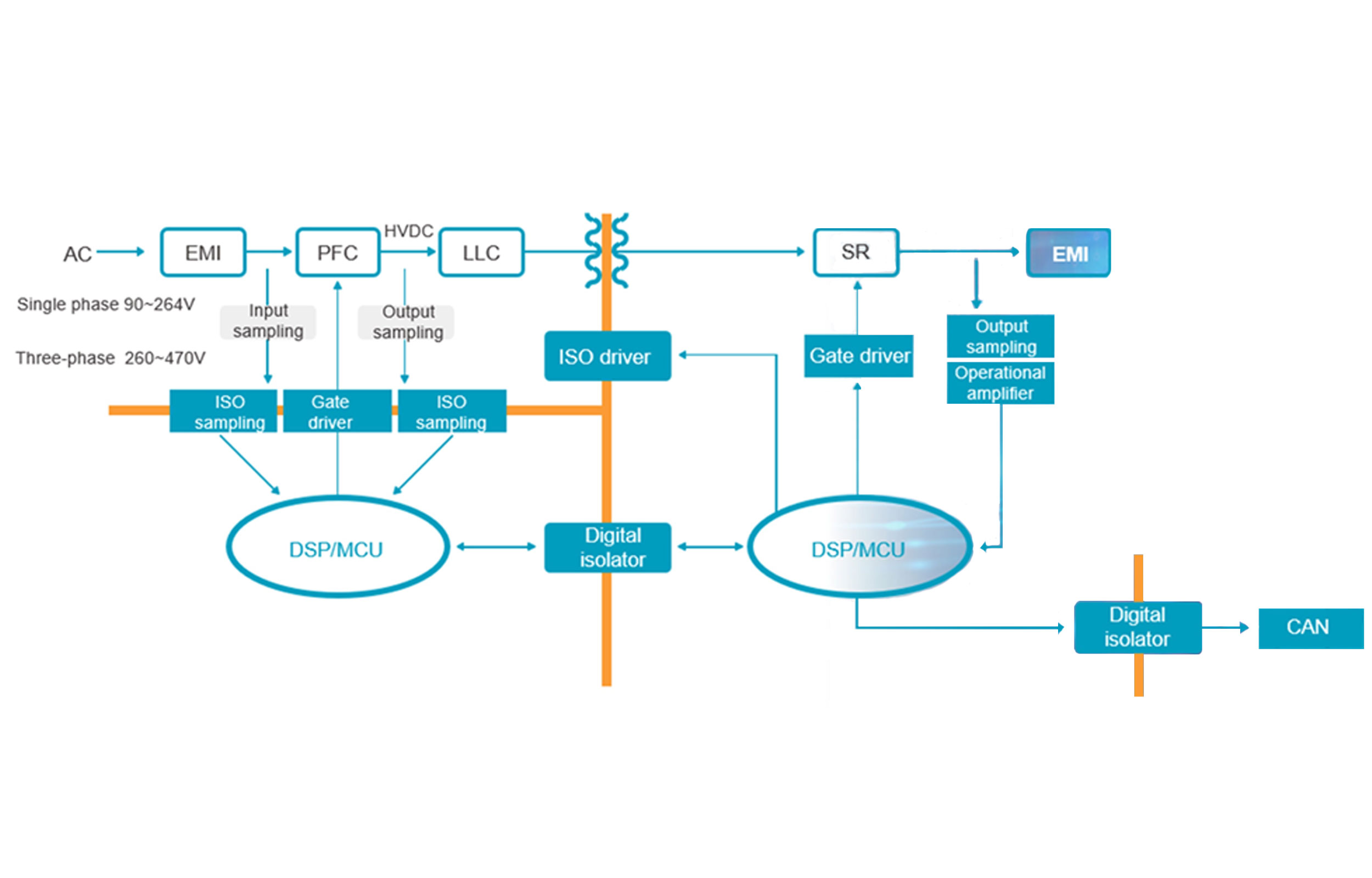
アイソレーター&インターフェイス
アイソレータとは、高圧と低圧回路を絶縁する部品です。方式として、静電容量、トランス、フォトカプラ式がありますが、同社は静電容量式を採用しています。この方式は小型、高周波対応、長寿命等のメリットがあり、通信インターフェイスにも応用されています。
電源管理IC
車載LEDドライバは、診断保護をサポートし高精度、放熱性を保有しています。LDOは低消費電力プロセスと安定したループ設計により高い性能があり、車載ハイサイド及びローサイドスイッチは抵抗性、容量性、誘導性、その他負荷タイプの駆動に適し、診断保護をサポートしております。
センサー
高精度、広動作温度により、車載、産業、医療、家庭用電化製品等に広く使用可能です。磁気式センサーは主に磁気スイッチと磁気角度/直線変位センサーで構成しています。デジタル温湿度センサーは高精度信号調整回路を単一チップに統合。圧力センサーは、温度と圧力を校正補償します。
ドライバー
低伝搬遅延、高精度の電流サンプリング、出力負荷の保護および診断機能を備えた絶縁、非絶縁ドライバを提供し、産業、車載等でスイッチング電源の小型化に貢献します。非絶縁ドライバには、ハーフブリッジ、ローサイドのドライバーがあり、低ノイズ条件への適用も期待出来ます。
シグナルチェーン
高帯域幅、高精度の特性を備え、車載グレードの動作温度を満たします。単一チップで電圧型出力と電流型出力の両方をサポート出来、システムへの応用性があります。スペックは、REF(<5ppm/C)、オフセット(<1uV)、24ビットADC、16ビットDACです。ユースケース

車載
- 積極的に自主研究開発を行い、急速に変化し続けてる車載市場のリクエストに対応でき、BYD、ボッシュ等の業界トップ企業との協業を深め、シェアも増加しつつあります。

照明
- 高温長寿命製品は優位性を持っており、該当市場において高い市場シェアを誇ります。

コンシューマー電源
- 小型化、高出力密度化、耐雷性等のリクエストを満たし、現在100W電源製品のシェアは世界No1です。
お問い合わせ

