

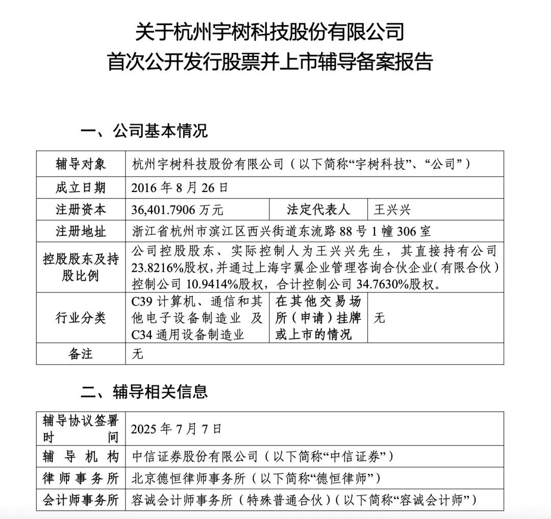
中国証券監督管理委員会(CSRC)公式サイトの情報によると、7月18日、中国のスタートアップ企業「宇樹科技(Unitree Robotics)」は浙江省証監局で指導記録の手続きを完了し、初の株式公開(IPO)に向けた指導記録報告書を開示した。指導機関はCITIC証券株式会社、法律事務所は北京徳恒法律事務所(DeHeng Law Offices)、会計事務所は容誠会計師事務所(RSM Global)が担当している。

指導計画によると、指導機関は早ければ2025年10月にも、Unitree Robotics社が上場条件を満たしているかどうかの総合評価を実施し、IPO申請書類の準備を支援する予定だ。
公開資料によると、宇樹科技は2016年8月26日に設立され、脚式ロボットおよびロボットアームの研究開発・生産・販売に特化した中国ハイテク企業だ。本社は浙江省杭州市浜江区に位置し、創業者の王興興(オウ・シンシン)氏は10年以上の脚式ロボット開発経験を持つ専門家だ。
同社は四足歩行ロボットから事業を開始し、徐々にヒューマノイドロボット分野へ拡大している。現在では世界の四足歩行ロボット市場で約70%のシェアを占める業界リーダーに成長し、事業は世界の50%以上の国・地域に広がっている。
1.宇樹科技の製品体系
①四足歩行ロボット製品ライン
同社はコンシューマー向けシリーズ、教育・研究向けシリーズ、産業用シリーズの3大市場をカバーする完全な製品マトリックスを形成:
コンシューマー向けシリーズ:Go1/Go2モデルはコストパフォーマンスと家庭用コミュニケーション機能が特徴となっている。2023年発売のGo2は価格9,997元(約20万円)で、4D LiDARによる360°環境認識を搭載している。また、走行(最高5m/s)、ボール拾い、巡回点検機能を有し、「大衆向けスマートペット」と評されている。GoシリーズはOpenAIのGPTモデルを搭載し、自然言語対話をサポートし、モジュール設計で多様なAIアルゴリズムに対応できる。
教育・研究シリーズ:A1モデルをはじめ、教育・研究シリーズのロボットは大学・研究機関向けにコードオープンソース化され、スタンフォード大学などトップ機関で採用されている。A1モデルは小型で軽量、最大3.3m/sの走行速度を実現でき、ロボット学研究に理想的なプラットフォームを提供している。
産業級シリーズ:B1/B2/B2-Wモデルは電力点検、消防救助など専門現場向けに設計されている。2024年アップグレード版B2-Wは20kg負荷で4時間以上稼働できる。また、最高速度6m/s超(産業用四足ロボット最速クラス)で、トーマス回転、側転、360°ジャンプなど高難度動作を実現できる。さらに、2.8mからの着地、40kg負荷での坂登りなども可能だ。
2. ヒューマノイドロボット製品ライン
宇樹科技(Unitree Robotics)のヒューマノイドロボットは中国内最高水準の技術を代表:
Unitree H1:180cmの身長と47kgの体重で、価格65万元(1300万円)の高級人型ロボットだ。後方宙返りと秒速3.3m歩行を実現でき、2024年1月CESで唯一自律動作したヒューマノイドとして注目され、3月にはNVIDIA CEOジェンスン・フアン氏とGTC開会式に登場した。
Unitree G1:2024年5月に発表され、127cmの身長と・約35kgの軽量ボディで、価格9.9万元(約200万円)。基本仕様で23自由度(腕5×2、脚6×2、腰1)(オプションで最大43自由度)、膝関節最大トルク120N・m、腰部Z軸可動域±155°、膝0-165°、股関節ピッチ±154°。
2.中核技術競争力
宇樹科技(Unitree Robotics)は中国国内外特許200件以上出願・180件以上取得し、国家ハイテク企業認定、国家級「専門特化型・新興分野のトップ企業(専精特新小巨人)」に選定された。2024年「中国トップ10ヒューマノイドイノベーション企業」入り、フォーブス中国AI企業TOP50で43位、『2024フォーブス中国イノベーション企業50』に選定された。
3.年売上高10億元突破
中国ロボット調査機関の高工機器人産業研究所(GGII)データによると、2024年の宇樹科技(Unitree Robotics)のロボット犬販売台数は2万3,700台(世界シェア69.75%)、ヒューマノイドロボット納入台数は1,500台超となった。製品は世界50%超の国・地域に輸出され、北米市場で特に好調だ。
2024年7月11日の情報によると、宇樹科技(Unitree Robotics)と智元機器人(Shanghai Zhiyuan New Innovation Technology Co., Ltd)が中国移動(杭州)信息技術有限公司のヒューマノイド二足ロボットOEM調達プロジェクトを総額1.24億元(約24.8億円)で落札したという。中国国内ヒューマノイド分野で過去最高の単独調達記録となった。
四、複数の投資機関が支援、評価額100億元(約2000億円)超
宇樹科技(Unitree Robotics)は設立して以降複数回の資金調達を実施し、多数のトップ投資機関を惹きつけた。
直近のC+ラウンド:2024年6月完了、調達額約7億元(約140億円)だった。これは中国移動系ファンド、テンセント、リババ、アントグループ、吉利(Geely)資本などが共同主導し、既存株主の大半が追跡投資だ。プレマネーバリュエーションは100億元(約2000億円)超だった。
五、王興興(オウ・シンシン)氏が実質支配者
IPO指導記録書類によると、宇樹科技の筆頭株主・実質支配者は王興興(オウ・シンシン)氏だ。彼は直接保有率23.8216%に加え、上海宇翼企業管理諮詢合夥企業(有限合夥)を通じ10.9414%を支配し、合計34.7630%の支配率を持っている。
IPOの推進に伴い、宇樹科技が上場を果たせば「A株市場におけるヒューマノイドロボット第1号」となり、ロボット産業全体に多面的なプラス効果をもたらす見込みだ。
(為替換算レート:1人民元=20円で計算)
(原文:https://www.icsmart.cn/94330/)

