

2025年8月31日午後、華虹半導体有限公司(以下、「華虹半導体」、「華虹(Hua Hong)」という)による上海華力微電子有限公司(以下、「華力微(HLMC)」という)買収の取引計画案が正式に発表された。同社の株式は2025年9月1日の取引開始から再開される見込みだ。
HLMC社の97.4988%株式を取得
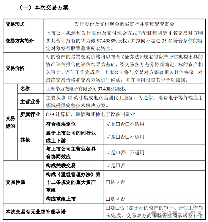
発表によると、華虹(Hua Hong)は、株式発行及び現金支払いの方法で、華虹集団(Hua Hong Group)、上海集積回路産業投資基金、国家集成回路産業投資基金第二期、国投先導基金の4者の売り手が合計で保有する華力微(HLMC)の97.4988%株式を取得し、併せて本取引に必要な資金を調達する計画だ。本取引の完了後、華力微(HLMC)は華虹半導体有限公司(Hua Hong)の子会社となる。

発表によると、華虹(Hua Hong)社は35名以下の適格な特定対象者に対し株式を発行し資金を調達する予定だ。今回調達する資金の総額は、本取引において株式発行方式で資産を買い取る取引価格の100%を超えず、資金調達のための株式発行数は、今回の株式発行及び現金支払いによる資産買収後の華虹(Hua Hong)の総株式数の30%を超えないという。最終的な発行数量は、中国証券監督管理委員会(CSRC)が登録を決定した発行数量が上限となる。
取引関係者の友好的な協議により、今回の発行価格は43.34元(約866.8円)/株と決定し、これは価格決定日の前120営業日の自社株平均取引価格の80%を下回らない水準だ。今回の発行の価格決定日から発行日までの期間に、華虹(Hua Hong)が配当金の支払い、株式分割、資本準備金の資本組入などを行う場合、発行価格はそれに応じて調整される。
最終的な発行価格は、本取引が上海証券取引所の審査を通過し、中国証券監督管理委員会(CSRC)の登録承認を得た後、関連する法律、法規の規定および監督当局の要求に基づき、取締役会及び取締役会が授権した者が株主総会の授権による本取引の主幹事証券会社と入札結果に基づき協議して決定する。
本計画案署名日現在、華力微(HLMC)の監査・評価作業はまだ完了しておらず、本取引前後の華虹(Hua Hong)の主要財務指標の変動状況は現時点では正確に計算できない。華虹(Hua Hong)は、監査・評価などの関連作業完了後、本取引が同社の主要財務指標に与える影響について定量分析を行い、組織再編報告書において開示する予定だ。
支配権に関しては、本計画案署名日現在、華虹半導体(Hua Hong)の直接の親会社は華虹国際(Hua Hong International)で、間接的な親会社は華虹集団(Hua Hong Group)で、実際の支配者は上海市国有資産監督管理委員会だ。本取引により、華虹半導体(Hua Hong)の支配権が変更されることはない見込み。
買収対象は華虹五工場のみ
発表によると、華虹半導体(Hua Hong)は特殊プロセス技術に注力し、現在65/55nm、40nmプロセスをカバーしている。華力微(HLMC)は65/55nm及び40nmのロジックプロセス技術に焦点を当て、その基盤の上でさらに特殊プロセス技術の開発を進めている。
華力微(HLMC)はウェハー受託製造(ファウンドリ)事業を営み、主要なプロセスノードは65/55nm、40nmで、独立型不揮発性メモリ、組み込み型不揮発性メモリ、ロジック&RF、高電圧などのプロセスプラットフォームを主にカバーしている。
具体的には、華力微(HLMC)の資産は主に華虹五工場(Fab 5)と華虹六工場(Fab 6)からなる。華虹五工場は2010年に設立された12インチウェハー工場で、主に65/55ナノメートル、40ナノメートルのプロセスノードをカバーし、月間生産能力は約3.8万枚である。華虹六工場は12インチウェハー工場で、主に28nm~14nmのプロセスをカバーし、月間生産能力は約4万枚に及ぶ。
以前の発表によると、華虹(Hua Hong)は、今回の買収対象資産は上海華力微電子(HLMC)が運営する華虹五工場で、65/55nm及び40nmで華虹と競合関係にある資産に対応する株式だと説明していた。現在、この対象資産は分離段階にある。
華虹(Hua Hong)は最新の取引計画案で、「本再編完了後、華力微(HLMC)の65/55nm及び40nmのロジックプロセス及び特殊プロセス技術が直接華虹(Hua Hong)に組み込まれ、同社は月産3.8万枚の65/55nm、40nmの生産能力を新たに追加し、市場における地位を高める。今回のM&A及び再編は、華虹(Hua Hong)の資産質を一層高め、持続的な経営能力を強化し、全ての株主の利益に合致する」と明確に指摘している。
これは、華力微(HLMC)の買収が華虹五工場のみに関わり、六工場は分離される可能性があることを意味している。
両社の主力事業にシナジー効果
華虹(Hua Hong)は、同社と華力微(HLMC)がウェハー受託製造(ファウンドリ)分野に属していると指摘している。双方は、プロセス技術プラットフォーム、顧客資源、サプライチェーン管理、技術及び生産能力などにおいて、いずれも顕著なシナジー効果を持っている。
第一に、プロセスプラットフォームの面では、華力微(HLMC)の65/55nm、40nmは、独立型不揮発性メモリ、組み込み型不揮発性メモリ、ロジック&RF、高電圧などのプロセスプラットフォームをカバーしている。本取引完了後、華虹(Hua Hong)はプロセスプラットフォームの種類をさらに豊富にし、市場の多様なニーズを満たすことができる。
第二に、顧客及びサプライヤーの面では、顧客によってウェハー受託製造への要求は異なり、本取引完了後、華虹(Hua Hong)のプロセスプラットフォームや技術などがさらに豊富になり、異なる顧客の多様なニーズを満たし、全体の競争力を高めるのに有利だ。半導体装置、半導体材料のサプライヤーは世界的に業界集中度が高く、本取引完了後、会社の規模はさらに拡大し、サプライチェーンにおける地位はさらに強化される。
第三に、技術及び生産能力の面では、本取引は、上場会社が主力事業に必要な65/55nm、40nmプロセスに関する関連技術をさらに豊富にし、製品の迭代(モデルチェンジ)・開発プロセスを加速するのに有利だ。標的公司は月産3.8万枚の生産能力を有しており、本取引完了後、上場会社の総生産能力はさらに向上し、顧客の需要を満たすことができる。
以上をまとめると、華虹(Hua Hong)と華力微(HLMC)は、プロセス技術プラットフォーム、顧客資源、サプライチェーン管理、技術及び生産能力などの面でシナジー効果がる。本取引は華虹(Hua Hong)の資産質を向上させ、同社の利益を増加させ、中小株主の利益を保護するのに役立つ。
本取引の華虹(Hua Hong)の主力事業への影響
本取引前、華虹(Hua Hong)は、世界をリードする特殊プロセス・ウェハー受託製造企業および業界内で特殊プロセスプラットフォームを最も包括的にカバーするウェハー受託製造企業として、多种のプロセスノードと異なる技術に基づく特殊プロセスプラットフォームのカスタマイズ可能な半導体ウェハー受託製造サービスを主に展開している。同社は特殊プロセス技術の拡大を基盤とし、組み込み型/独立型不揮発性メモリ、パワーデバイス、アナログ&電源管理、ロジック&RFなどの特殊プロセスプラットフォームに主に焦点を当てている。
華力微(HLMC)は、主に顧客に12インチ集積回路のウェハー受託製造サービスを提供し、通信、消費電子などの最終応用分野に完全な技術ソリューションを提供している。
華虹(Hua Hong)と華力微(HLMC)両社は65/55nm、40nmのプロセス受託製造技術を有している。本取引を通じて、華虹(Hua Hong)は12インチウェハー受託製造の生産能力をさらに向上させ、双方の強みを持つプロセスプラットフォームは深く補完し合い、より広範な応用シナリオとより充実した技術仕様をカバーするウェハー受託製造及び付随サービスを共同で構築し、顧客により多様な技術ソリューションを提供し、製品体系を豊富にすることができる。同時に、研究開発資源の統合と核心技術の共有を通じて、双方はプロセス最適化、歩留まり向上、デバイス構造の革新などの面でシナジー効果を生み出し、ロジックプロセス及び特殊プロセス領域における技術的参入障壁と核心的競争力を共同で高めることが期待されている。さらに、華虹(Hua Hong)は、統合管理による一元化管理を実現し、内部管理、プロセスプラットフォーム、カスタム設計、サプライチェーンなどの面で深い次元の統合を実現し、コスト削減と効率向上を通じて規模の経済効果を実現し、会社の市場占有率と収益力を高める。
本取引完了後、華力微(HLMC)は華虹(Hua Hong)の連結子会社となり、華虹(Hua Hong)の連結ベースでの総資産、純資産、収入、純利益などの主要財務指標はさらに増加する見込みで、華虹(Hua Hong)の持続的経営能力の強化に有利だ。
(原文: https://www.icsmart.cn/95840/ )

