

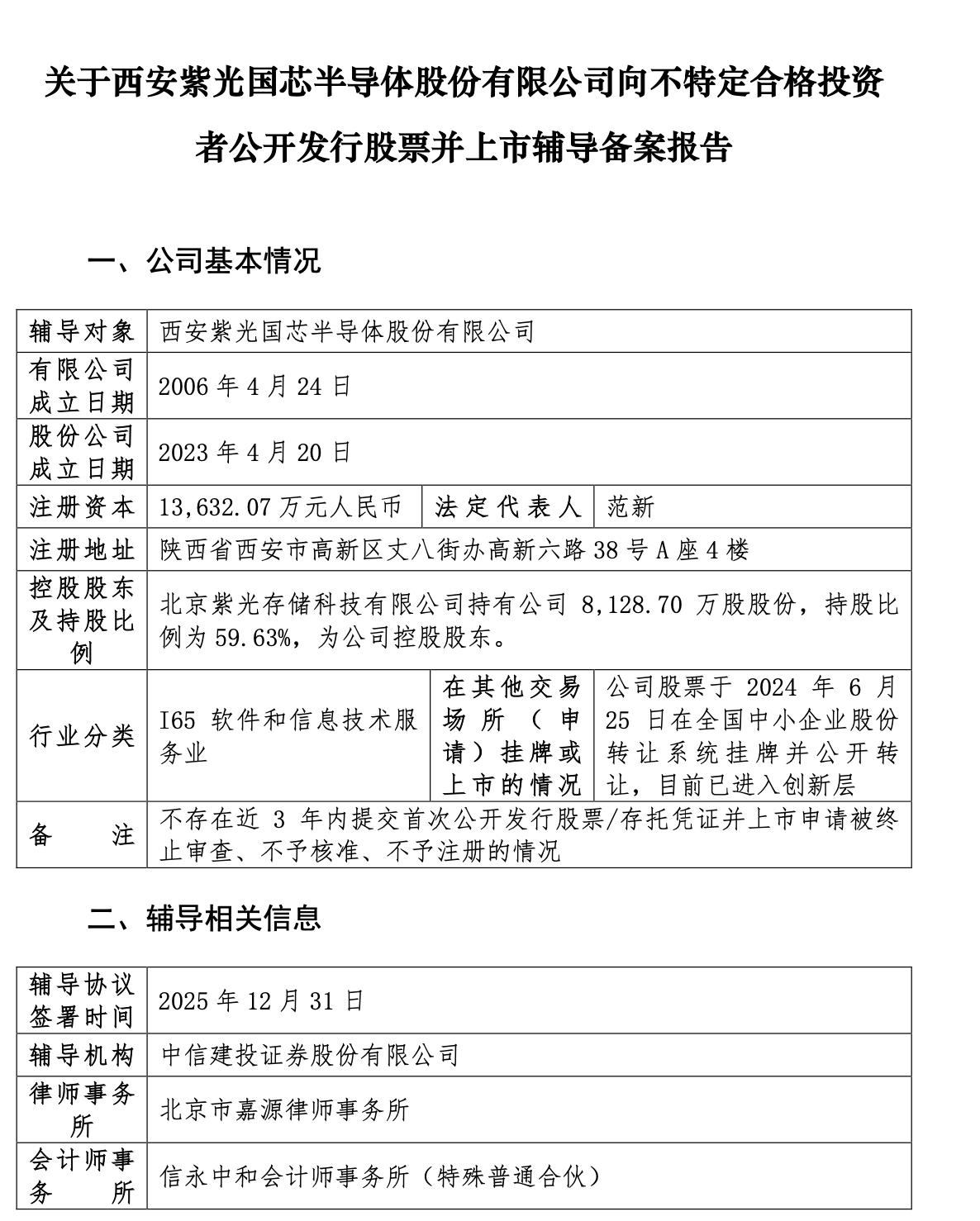
中国証券監督管理委員会(証監会)の公式ウェブサイトに掲載されているIPO指導公示システムによると、1月5日、中国国産メモリーチップメーカーである西安紫光国芯半導体股份有限公司(Xi'an UniIC Semiconductors Co., Ltd)(以下、「紫光国芯」)が、陝西証券監督管理局で上場指導の備案登録手続きを行い、北京証券取引所(Beijing Stock Exchange)へのIPOプロセスを開始した。指導機関は、中信建投証券(CSC Financial Co., Ltd)。

指導備案情報によると、紫光国芯は2006年4月に設立され、登録資本金は1.36億元(約27.2億円)、法定代表者は范新(ファン・シン)氏だという。同社の株式は、2024年6月25日に中国中小企業株式譲渡システム(National Equities Exchange and Quotations)に上場・公開譲渡を開始した。
公式サイトの情報によると、紫光国芯の前身は、2004年にドイツ・インフィニオンの西安研究開発センター内に設立されたメモリー事業部門だ。2006年に分社化され、独立した奇夢達科技(西安)有限公司(Qimonda)となり、その後2009年に浪潮集団(Inspur)による買収を経て国内企業として再編され、西安華芯半導体有限公司(Xi’an UniIC Semiconductors Co., Ltd.)に社名変更した。2015年、紫光グループ(Tsinghua Unigroup)傘下の紫光国芯微電子股份有限公司(Unigroup Guoxin Microelectronics Co., Ltd.)が西安華芯半導体有限公司を買収し、西安紫光国芯半導体有限公司に社名変更した。2019年12月、再編を経て西安紫光国芯半導体有限公司は紫光グループの完全子会社である北京紫光存儲科技有限公司(以下、「紫光存儲」)に統合された。2022年には、紫光グループの実質的な支配権が智広芯控股に変更された。
紫光国芯は10年以上にわたり、メモリー、特にDRAMメモリーの研究開発と技術蓄積に注力している。製品企画、仕様定義、回路設計、レイアウト設計から、シリコンウェハー・メモリモジュールのテスト、ならびに販売前後の技術サポートまで、全方位の技術蓄積を有している。20種類以上のチップ製品と40種類以上のモジュール製品が世界的に量産・販売されており、コンピューター、サーバー、移動体通信、民生電子機器、産業用途など幅広い分野で応用されている。国家ハイテク企業、国家企業技術センター、国家知的財産優位企業に認定され、複数の国家級重要研究開発プロジェクトを担っている。
現在、紫光国芯のコア事業は、メモリーチップ製品、ストレージKGD製品、モジュール及びシステム製品、カスタム広帯域DRAM製品、CXLコントローラーチップ製品、そして集積回路設計開発サービスをカバーしている。敷地面積2000平方メートル超の、メモリーチップテスト、モジュールテスト、モジュールアプリケーション、ASICテストの4つの実験室を有し、大型テスト設備を30台以上備え、各種メモリーおよびASIC製品の機能・性能テスト検証分析、量産テスト工程開発、信頼性試験、さらに小ロット生産およびエンジニアリングサンプル開発をサポートできる体制を整えている。
業績面では、紫光国芯が公表した財務報告によると、2023年末、2024年末、2025年上半期末の各期において、紫光国芯の売上高はそれぞれ9.136億元(182.72億円)、12.10億元(約242億円)、7.505億元(約150.1億円)を記録し、前年同期比増加率はそれぞれ-60.56%、32.42%、38.64%となった。
特筆すべきは、紫光国芯は紫光存儲による買収された後、2024年6月25日に全国中小企業株式譲渡システムに上場した点だ。2025年4月16日と同年12月2日には、それぞれ2.56億元と3億元の第三者割当増資を調達した。割当先には、西安高新技術産業風険投資有限責任公司、陝西科控集団、深圳市高新投集団有限公司などの中国国有資本に加え、中信建投証券(China Securities Co., Ltd)、中国西電集団有限公司(CHINA XD GROUP Co.,Ltd)などの金融・産業資本が名を連ねた。
株式所有構造に関しては、紫光集団の完全子会社である紫光存儲が紫光国芯の8128.70万株を保有し、59.63%の株式を握り、同社の筆頭株主となっている。紫光国微が第2位の株主で、6.78%を保有する。さらに、紫光国芯の上位10株主リストには、中信建投投資有限公司(1.4594%)、西安国有資本主導の西安唐興中小科技企業投資基金合伙企業(有限合伙)(1.4594%)と陝西匯盈潤信興秦股権投資合伙企業(有限合伙)(1.4594%)、そして陝西財金西高投弘毅投資基金合伙企業(有限合伙)(1.4594%)も名を連ねている。
(原文:https://www.icsmart.cn/100597/)

