

9月13日晚间,中国商务部官网发布公告称,商务部于2025年7月23日收到江苏省半导体行业协会(以下称申请人)代表国内相关模拟芯片产业正式提交的反倾销调查申请,申请人请求对原产于美国的进口相关模拟芯片进行反倾销调查。

商务部依据《中华人民共和国反倾销条例》有关规定,对申请人资格、申请调查产品有关情况、中国同类产品有关情况、申请调查产品对国内产业影响、申请调查国家有关情况等进行了审查。
根据申请人提供的证据和商务部初步审查,申请人相关模拟芯片的合计产量符合《中华人民共和国反倾销条例》关于申请人资格的规定。同时,申请书中包含了《中华人民共和国反倾销条例》第十四条、第十五条规定的反倾销调查立案所要求内容及有关证据。
根据上述审查结果,依据《中华人民共和国反倾销条例》第十六条的规定,商务部决定自2025年9月13日起对原产于美国的进口相关模拟芯片进行反倾销立案调查。
值得一提的是,美国东部时间2025年9月12日,美国商务部宣布将23家中国实体列入出口管制“实体清单”。对此,商务部新闻发言人回应称:“中方注意到,美国商务部泛化国家安全、滥用出口管制,对半导体、生物科技、航空航天、商贸物流等领域多家中国实体实施制裁。美方假借维护国际秩序和国家安全之名,行单边、霸凌主义之实,将一己私利凌驾于他国发展权利之上,打压遏制包括中国在内的各国企业,破坏其他国家之间正常的商业往来,严重扭曲全球市场,损害企业合法权益,破坏全球供应链产业链安全稳定,中方对此坚决反对。”
资料显示,模拟芯片是一种用于处理连续信号的集成电路。与数字芯片主要处理离散的二进制数据不同,模拟芯片能够处理如声音、光线、温度、压力等物理量所转换的连续电信号。模拟芯片包括放大器、滤波器、电源管理芯片、数据转换器(如ADC和DAC)等多种类型,广泛应用于各类电子设备中,是电子系统的关键组成部分。
根据IC insights的数据显示,在2021年之时,全球模拟芯片市场规模约为740亿美元,主要被德州仪器、ADI、Skyworks、英飞凌、意法半导体、Qorvo、恩智浦、安森美、Microchip、瑞萨电子等国外芯片厂商所占据。其中,德州仪器、ADI、Skyworks这三家美国厂商就占据了全球近40%的市场。

根据WSTS数据显示,2024年全球模拟芯片市场规模达到794.33亿美元,约占全球集成电路市场总规模的14.9%。这一市场规模较2023年实现了约7%的增长。中国模拟芯片市场在2024年达到3175.8亿元人民币(约合450亿美元),占全球市场的58.5%,成为全球最大的单一市场,这一比例远超中国在全球半导体市场34%的平均占比水平。
有研究显示,虽然中国市场需求占全球近60%,但中国本土厂商全球市占率仅约11%,且多集中于中低端电源管理芯片领域。国外厂商占据了约89%的份额,德州仪器、ADI国际巨头等仍主导高端市场,2023年全球模拟芯片市场前五大国际厂商占据了52%的市场份额。
Mordor Intelligence的预测数据显示,2025年中国模拟芯片市场规模约为439.9亿美元,预计到2030年将进一步增长到656亿美元,年复合增长率为8.32%。但是,中国的模拟芯片市场仍将由德州仪器、ADI、英飞凌、恩智浦、Microchip等欧美厂商所主导。

中国模拟芯片企业整体呈现“大而不强”的特点。自2019年以来,科创板共有26家模拟芯片公司,其中16家模拟芯片公司营收不超过50亿美元。而美国德州仪器一家公司在2024年的营收就达到了156.41亿美元。
今年8月,业内爆料称,德州仪器已向客户发出了涨价通知,涨价涵盖其旗下超过6万个型号,堪称德州仪器近年最大规模涨价,涨幅多为10-25%,但也有消息说有超过四成产品涨幅超过30%。足见其在市场上的强势地位。
不过,在政策支持、国产替代和本土新兴应用需求拉动下,中国国产模拟芯片企业也在持续壮大,特别是在汽车、工业等领域的替代进程加速,部分企业如圣邦股份、纳芯微等已实现车规级芯片批量供货。
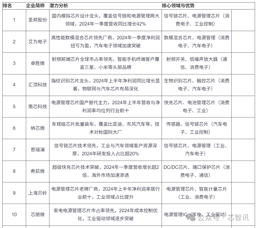
以下为国内头部的20家模拟芯片企业:


从供应链方面来看,模拟IC行业以Fabless模式为主,采用BCD工艺作为主流制造工艺,并且由于对于先进制程工艺需求偏低,因此国内模拟芯片设计公司主要依托台积电、中芯国际、华虹等代工厂进行生产,供应链安全程度较高。
此次商务部对原产于美国的进口相关模拟芯片进行反倾销调查,可以说是利好国产模拟芯片厂商,特别是如果后续相关美国模拟芯片大厂被认定为倾销的话,可能将会被征收惩罚性关税,这无疑将会极大地刺激国内的终端客户加速国产模拟芯片的采用。
注:部分资料来源于国海证券

